Foot Watch
Helping Prevent Diabetic Foot Ulcers
Foot Watch allows patients to remotely monitor their Foot Health. Photo diaries of the tops and soles of each foot are shared with clinicians. AI ensures image quality and interprets the photos providing analytics and insights for clinical review.
Foot Watch App
Diabetic Foot Ulcer Care
A Tool for Collaborative Prevention and Management of Diabetic Foot Ulcers

DFU Issue
An expensive problem for a preventable disease
Diabetic Foot Ulcers are responsible for the majority of lower limb amputations and yet every single one is preventable.
Diabetes is Common
1 in 10 over 40s have Type 2 diabetes.
25% get Ulcers
1 in 4 develop a foot ulcer at some point in their life
High Amputation Rate
1 in 2 of all lower-limb amputations are a result of Diabetic Foot Ulcers (DFU)
£900M+
NHS spends £900 million treating DFU
Foot Watch Guide
How Foot Watch Works
Patients capture weekly foot images from home for AI analysis or review.

Follow the Instructions

Upload the Photos

Check the AI Analysis
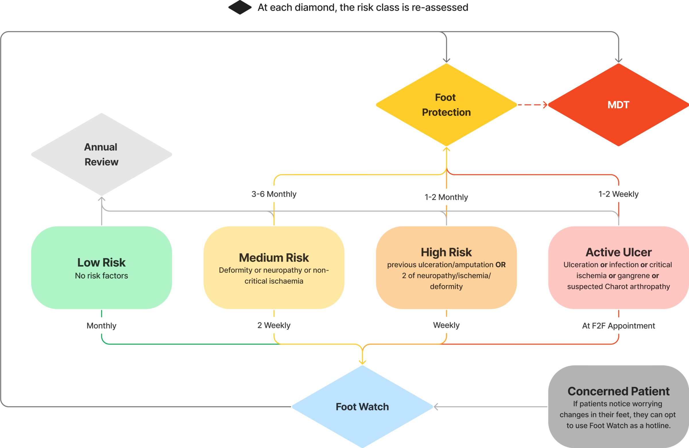
Foot Watch Pathway
Foot Watch Patient Management
Foot Watch integrates with conventional NICE pathways to act as a second level of defense in between routine appointments.

Increased Monitoring
Early Detection and Intervention
Foot Watch integrates with conventional NICE pathways to act as a second level of defense in between routine appointments.

Get In Touch
Understand how Patient Watch can help your organisation.
By entering your email you agree to our Terms of Use and Privacy Policy.